首页
部门概况
部门职责
内设机构
人员构成
部门动态
工作动态
通知公告
国内合作
合作推介
合作情况
合作项目
制度文件
校友工作
校友总会
校友分会
校友会章程
校友会工作
校友组织
校友服务
校友风采
校友联络
基金会
基金会简介
信息公开
募捐项目
规章制度
捐赠方法
捐赠指南
免税政策
基金会动态
继续教育
学历教育
非学历教育
制度文件
办事流程
帮扶工作
定点帮扶
高校对口帮扶
基金会
基金会简介
信息公开
募捐项目
规章制度
捐赠方法
捐赠指南
免税政策
基金会动态
首页
>>
基金会
>>
信息公开
>>
正文
>>
信息公开
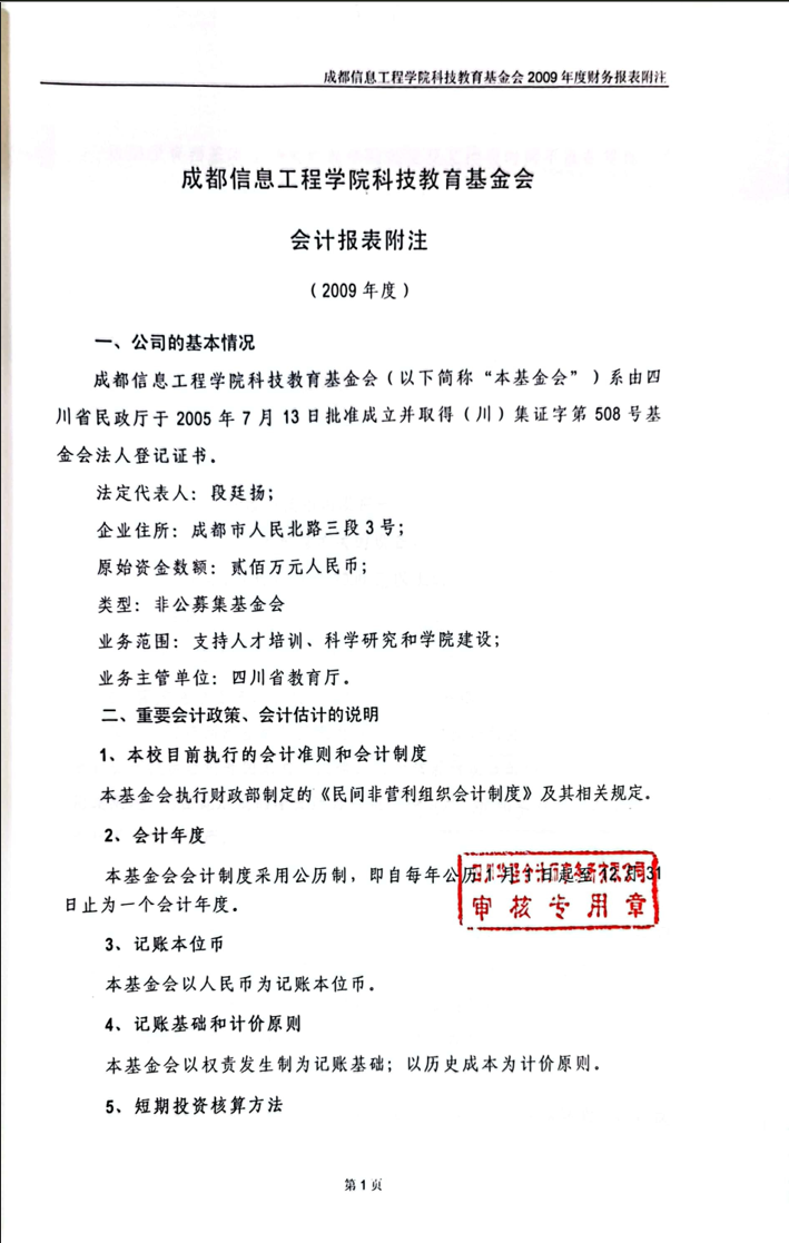
基金会2009审计报告
2015-06-30
【
关闭
】